
1. 문제
1-1. 링크
1-2. 문제 해석
2. 코드
3. 실행시간
1. 문제
1-1. 링크
SW Expert Academy
SW 프로그래밍 역량 강화에 도움이 되는 다양한 학습 컨텐츠를 확인하세요!
swexpertacademy.com
1-2. 문제 해석
- 방향을 역순으로 돌려서 DFS를 하는 방법
- 들어오는 경로가 존재하지 않는 정점을 하나씩 지워나가는 방법
이 문제는 위 두 가지 방법으로 풀 수 있다.
두 방법 다 사용해봤는데 개인적으로 첫 번째 방법이 코드가 깔끔하고 구현하기 쉬워서 첫 번째 방법에 대해 설명하려고 한다.

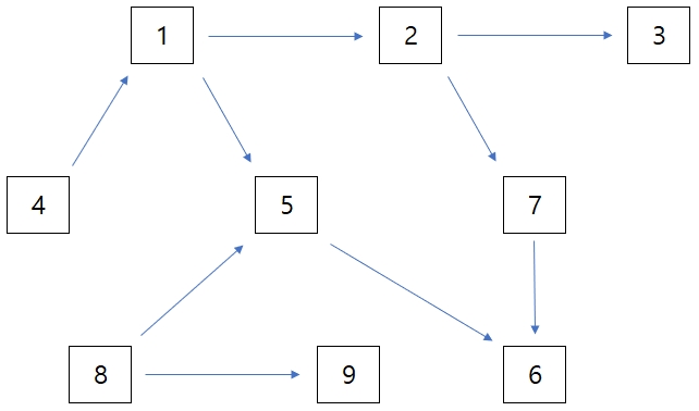
문제에서 예시로 주어진 작업 순서는 위와 같다.
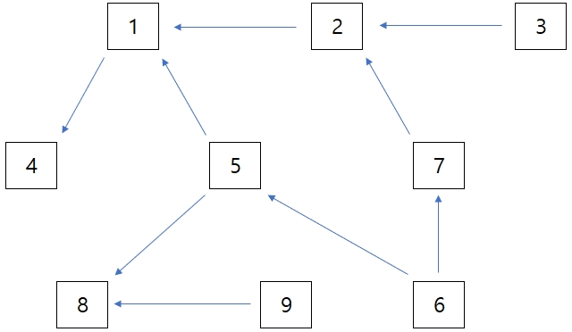
DFS를 활용한 방법을 사용하기 위해서는 방향을 역순으로 돌려야 한다.

바로 이렇게 말이다!
그러고 나서 DFS를 하면 된다.
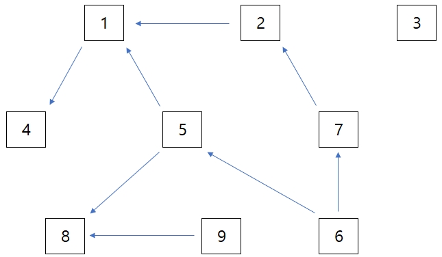
만약 더 이상 탐색을 할 수 없는(= 더 이상 경로가 없는) 정점에 도달하면 그 정점을 출력하면 된다.
시작 위치를 어디로 설정해도 상관없다.
예를 들어 '7'을 시작 지점으로 골랐다고 치자.
7 -> 2 -> 1 -> 4
4에서는 더 이상 탐색을 할 수 없기 때문에 출력하고 되돌아간다. 이때 방문 여부도 체크해준다.
1로 되돌아와서 봤더니 1도 역시 더 이상 탐색이 불가능하다. (4를 이미 방문했기 때문에)
1을 출력하고 방문 체크하고 되돌아간다
.
.
.
(반복)

정점들 사이의 관계를 나타내는 데이터는 위와 같은 배열에 저장하면 된다.
0번 정점은 입력으로 주어지지 않기 때문에 편의상 비워두고 N+1 크기로 배열을 잡아주었다.
to는 현재 정점의 번호를 나타내고
load[to][0]은 현재 정점에서 이동할 수 있는 정점의 개수를 나타내며
load[to][1]은 현재 정점에서 이동할 수 있는 첫 번째 정점
load[to][2]은 현재 정점에서 이동할 수 있는 두 번째 정점
.
.
.
load[to][n]은 현재 정점에서 이동할 수 있는 n 번째 정점을 나타낸다.
- 주의할 점

분명히 로직이 맞는데 계속 테스트 케이스가 틀리다고 뜨면 위 예시를 의심해볼 만하다.
문제에서는 작업순서가 없는 작업에 대한 언급을 하지 않았다. (해줬으면 좋으려만)
즉, 위 예시처럼 먼저 선행되어야 하는 작업이 없는 3번 작업이 존재할 수 있다는 것이다.
이 3번 작업의 경우 출력되어야 할 결과의 어느 부분에 들어가도 상관없다.
단, 없으면 틀렸다고 뜬다. 6번 테스트 케이스의 119번 정점이 이런 경우이다.
나 같은 경우는 두 번째 풀이 방법에 방문 처리 없이 코드를 짰더니 위와 같은 예외 상황을 처리해주지 못했다.
2. 코드
public class Day5_1267_작업순서 {
static StringBuilder sb = new StringBuilder();
static int[][] load;
static boolean[] visited; // 방문처리
static int V; // 정점
public static void main(String[] args) throws IOException {
BufferedReader br = new BufferedReader(new InputStreamReader(System.in));
for (int tc = 1; tc <= 10; tc++) {
sb.append("#" + tc);
StringTokenizer st = new StringTokenizer(br.readLine(), " ");
V = Integer.parseInt(st.nextToken());
st.nextToken(); // E
load = new int[V + 1][V + 1];
visited = new boolean[V + 1];
st = new StringTokenizer(br.readLine(), " ");
while (st.hasMoreTokens()) {
int from = Integer.parseInt(st.nextToken());
int to = Integer.parseInt(st.nextToken());
load[to][0]++; // 연결된 정점의 개수 카운트 (+1)
load[to][load[to][0]] = from; // 방향을 역순으로 돌려서 저장
}
for (int i = 1; i <= V; i++) {
if (!visited[i]) {
dfs(i);
}
}
sb.append('\n');
}
System.out.println(sb.toString());
}
public static void dfs(int from) {
for (int to = 1; to <= load[from][0]; to++) { // 연결된 경로의 개수만큼 반복
if (!visited[load[from][to]]) { // 연결된 정점에 방문한 적이 없다면
dfs(load[from][to]); // 탐색
}
}
visited[from] = true;
sb.append(" " + from);
}
}
3. 실행시간

DFS 방식은 136ms가 나왔고
정점을 지워나가는 방식은 176ms가 나왔다.
내가 다시 복습하고 코드를 짜면서 최적화도 한 것 때문에 속도 차이가 난 것 같다. (원래는 비슷할 듯!)
그나저나 내 위쪽에 있는 천상계는... 내려올 생각을 안 하신다 😭 대단함...
💡 느낀 점
- DFS 문제를 여러 번 풀고 정리하다 보니까 진짜 느낌이 빡온다. 처음에 이해하기가 어렵지 막상 구현해놓고 보면 코드는 진짜 짧은데... 이젠 잘할 수 있을 것 같다.
- 맨날 DFS만 연습해서 어떡한담... BFS는... 이라고 생각하고 있었는데 다음 날 바로 배웠다지...
'문제 풀이 > SWEA' 카테고리의 다른 글
| 1238번 - Contact (0) | 2021.08.15 |
|---|---|
| 1226번 - 미로1 (0) | 2021.08.10 |
| 1224번 - 계산기3 (0) | 2021.08.09 |
| 1219번 - 길찾기 (0) | 2021.08.07 |
| 1218번 - 괄호 짝짓기 (0) | 2021.08.05 |
댓글